Jordan Dutel

I am

About

Passionate bioinformatician with expertise in multi-omics, immunology, and advanced computational pipelines, aiming to drive innovation in cancer research and biotechnology.

Master 2 Student in Bioinformatic & Immunology.


  • Birthday: June, 28th 1998
  • Degree: Bioinformatic & Immunology
  • Phone: +33 (0)6 36 85 52 78
  • Localisation: Lyon, Toulouse(France)
  • Age: --
  • Establishment: University Claude Bernard Lyon 1
  • Email: jordan.dutel.contact@gmail.com
  • Languages: French | English

Driven by a passion for leveraging bioinformatics and cutting-edge technologies to revolutionize cancer research and therapy, I aspire to contribute to impactful advancements in immunotherapy and multi-omics analysis. My long-term goal is to establish a pioneering biotech company that excels in innovative treatments, competes globally, and fosters open access to knowledge for the benefit of society.

Training Course Hours of bioinformatic training duration

Projects Academic projects completed

Internship Number of internhip realized

Publications Papers and articles published

Skills

Skills developed throughout my training in bioinformatics, during my academic projects and my professional internships

Python 100%
R 100%
Statistics 75%
Spatial & Multiomics analysis 80%
SQL Database 50%
Machine Learning 70%

Resume

Master's student in Bioinformatics with a strong passion for immunology, drug design, and multi-omics analyses. My academic background includes research experiences and advanced bioinformatics expertise.


Download my resume

Summary

Jordan Dutel

I'm a autonomous, proactive, and curious student with expertise in bioinformatics, multi-omics data analysis, and molecular biology. Motivated by innovation and scientific challenges.

  • Lyon, France
  • +33 6 36 85 52 78
  • jordan.dutel.contact@gmail.com
  • LinkedIn

Education

Master’s Degree in Bioinformatics

2023 - 2025

Université Claude Bernard Lyon 1

Skills: Machine learning techniques, bayesian statistics, structural bioinformatics & drug design, multi-omics data analysis (genomics, metagenomics, transcriptomics, and proteomics), database management, web programming, advanced algorithmics.

Master’s Degree in Molecular Biology & Immunology

2021 - 2023

Université Claude Bernard Lyon 1

Skills: Immunology, immunopathology, cancer biology, genetic mapping, microscopy (electron, epifluorescence, confocal), RNA interference (Zebrafish embryo microinjection).

Professional Experience

Data Science Research Intern

April - June 2024

Centre Léon Bérard, Prevention & Public Health Team, Lyon

  • Performed in-depth OMICS data analysis on a patient cohort to study mutational and immunological profiles.
  • Used advanced factorial analysis (MOFA) to characterize patient subgroups and optimize personalized therapeutic strategies.

Research Intern in Immuno-Oncology

January - June 2023

CRCL (Cancer Research Center of Lyon), GRINBERG Team, Lyon

  • Studied NF-kB transcription factor subunits in CD4+ T lymphocytes and their implications in autoimmune diseases and cancer.
  • Performed gene knockout via CRISPR-Cas9, flow cytometry (BD LSR Fortessa), and protein detection using ELISA (TransAM Assay).

Virology Research Intern

January - March 2022

CIRI (International Center for Infectiology Research), REVE Team, Lyon

  • Developed a novel RNA vectorization system using the human pseudo-viral protein hPEG10.
  • Performed plasmid cloning, RT-PCR, qPCR primer design, enzymatic digestion, and plasmid transfection.

Portfolio

In this section, you can find all the projects I have worked on and developed.

  • All
  • Metagenomics
  • RNAseq Analysis
  • Proteomics
  • Spatial OMICS

Metagenomics

Plasmid and ARG Analysis in Soil Metagenomes

RNAseq Analysis

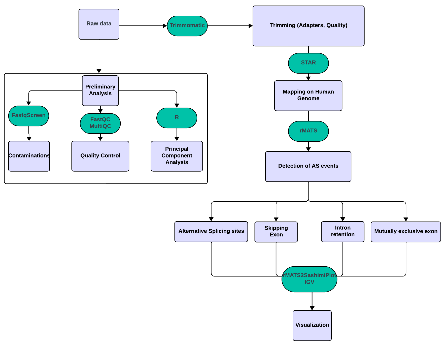
Alternative splicing analysis in plasmacytoïd dendritics cells

RNAseq Analysis

Alternative splicing analysis in plasmacytoïd dendritics cells

Proteomics

Proteomic and Defensome Project

Proteomics

Proteomic and Defensome Project

Spatial OMICS

Spatial transcriptomics and breast cancer

Contact

If you are interested in connecting, feel free to reach out via email or LinkedIn

Address

La Doua, Lyon, France

Call Me

+33 36 85 52 78

Email Me

jordan.dutel.contact@gmail.com